Executive Summary
Laboratories across pharmaceuticals, mining, food science, and additive manufacturing rely on particle analysis to predict how materials will behave in the real world. Whether you are checking the flowability of a powder or the stability of an emulsion, the instrument you choose must align with your physical reality.
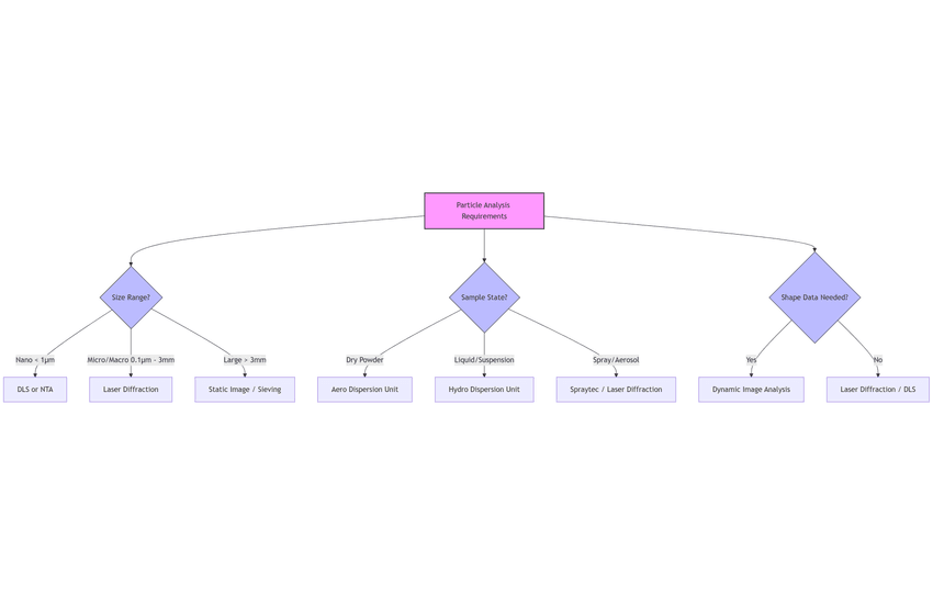
Benchtop particle sizing instruments utilize vastly different physics—from light scattering to electrical sensing zones—to answer the same question: "How big is it?"
This guide cuts through the brochure specs to help Lab Managers evaluate instruments based on resolution, sample diversity, and the "Total Cost of Ownership" (TCO) hidden behind the purchase price.
1. Understanding the Technology Landscape
The term "particle analyzer" is a catch-all. To make the right choice, you must first match the technology to your target size range and sample state.
Core Technologies













